目录
目录X

门户网站管理系统、自助建站与 AI 建站的全面对比与应用解读

在数字化转型的浪潮下,建站方式正在经历深刻的变革。过去,网站建设多依赖定制化开发与专业运维团队;如今,自助建站与 AI 建站的兴起,让“人人能建站”成为现实。但在政府、企事业单位、大型医院等需要长期运营与高度安全保障的场景中,门户网站管理系统依然占据不可替代的地位。本文将从多个维度对三种主流建站模式进行深度解析,并结合实际案例,为不同用户群体提供选型参考。


行业趋势与技术背景

近年来,建站领域呈现出三股明显趋势

  • 模板化与快速化:自助建站平台降低了建站门槛,适合中小企业和个人快速上线。

  • 智能化与自动化:AI 建站借助生成式人工智能,自动生成页面结构、文案和图片,大幅压缩设计与开发周期。

  • 体系化与集成化:门户网站管理系统依旧在大型机构中占据主导,原因在于其支持网站群管理、多系统集成、数据安全与合规等能力。

这些趋势并非相互排斥,而是根据用户需求、预算、技术背景和长期运营策略分化出不同的适配方案。


各维度深度对比与分析

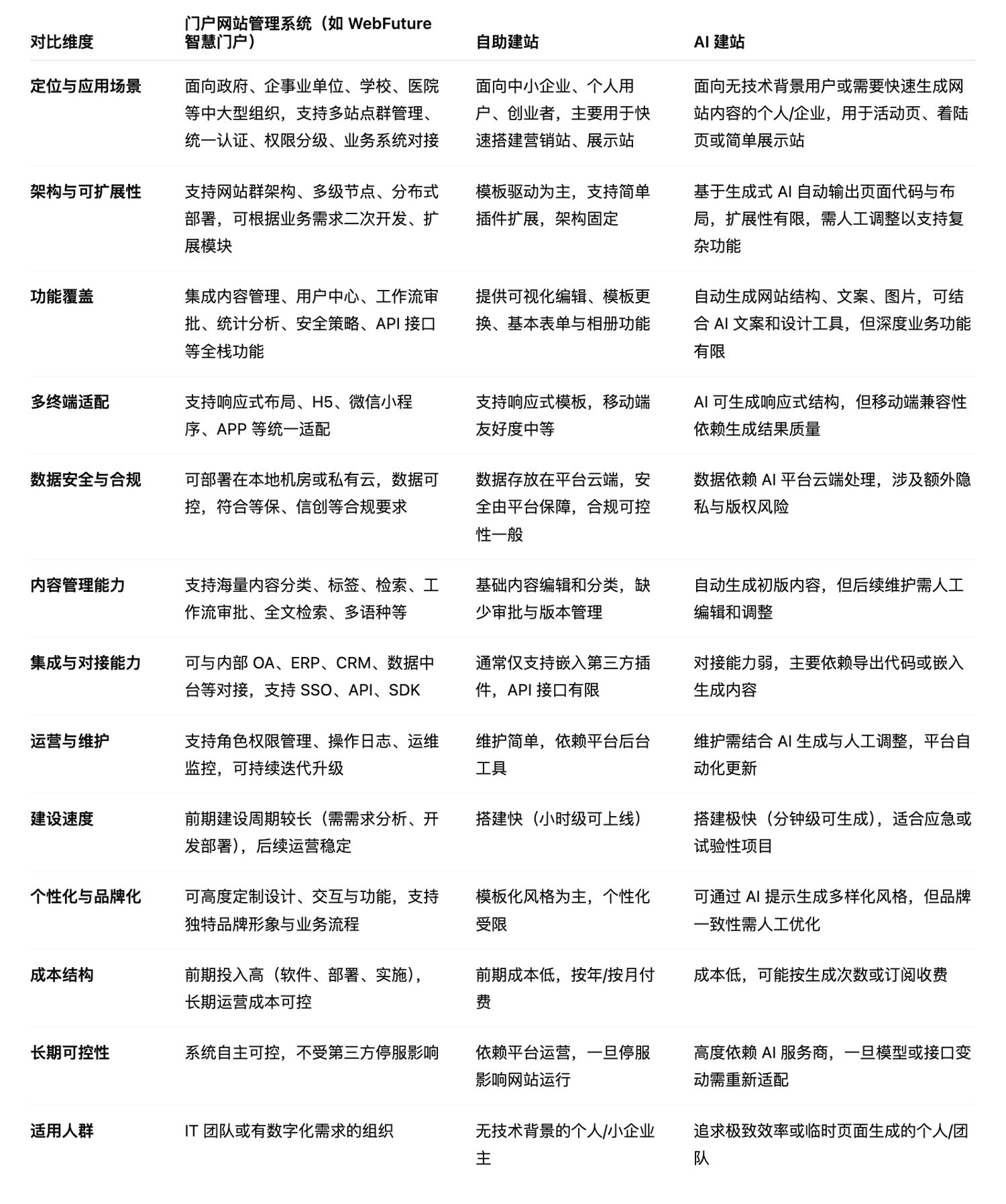
1. 定位与应用场景

门户网站管理系统通常面向有复杂业务流程、多角色协作、信息安全要求高的组织,例如政府门户、教育网站群、医院信息平台。例如某省级政府门户网站群项目,利用门户系统实现了省、市、县三级网站的统一管理与发布,极大降低了信息发布的重复劳动。
相比之下,自助建站更适合中小企业展示站、个人品牌官网,例如一家初创咖啡馆,使用自助建站快速上线品牌故事与菜单页面;而 AI 建站则更适合活动页、临时推广页,例如电商大促期间生成专题页面。

2. 架构与可扩展性

门户网站管理系统支持网站群架构、多级节点管理与分布式部署,可以根据行业需求进行深度定制与二次开发。而自助建站虽提供插件扩展,但受限于平台生态;AI 建站则以生成初版为主,复杂功能需后期开发支持,适用性相对有限。

3. 功能覆盖

门户网站管理系统的功能覆盖最为全面,包括内容管理、用户中心、审批工作流、统计分析、安全策略、API 接口等,能够支撑跨部门、跨业务的运营模式。
自助建站功能聚焦在页面设计与基础互动,而 AI 建站则在内容生成效率上有优势,但在业务功能深度上存在短板。

4. 数据安全与合规

对于需要符合等保、信创、隐私保护法规的组织来说,门户网站管理系统支持本地化部署和数据自主可控,安全优势明显。自助建站与 AI 建站均将数据托管在服务商云端,虽然便捷,但在政策敏感行业存在一定风险。

5. 建设速度与运营效率

AI 建站在速度上几乎无对手,分钟级即可生成可用页面;自助建站也能在数小时内完成站点上线;而门户网站管理系统的前期建设周期较长,需要经过需求分析、开发部署等阶段,但换来的是长期的稳定性与扩展性

6. 个性化与品牌化

门户网站管理系统的定制化程度最高,能够精准匹配机构的品牌识别系统(VI)与交互体验;自助建站模板化程度较高,个性化需额外付费或二开;AI 建站虽能生成多版本风格,但在品牌一致性上仍需人工优化。


场景化案例对照

  • 政府门户案例
    某市政府使用门户网站管理系统,实现了信息统一发布、部门协同、政务公开与在线服务一体化,既满足了政务信息公开条例,也确保了数据安全和系统可控性。

  • 中小企业案例
    一家本地家装公司利用自助建站平台,仅用两天时间就完成了公司官网搭建,并通过内置的 SEO 工具在搜索引擎上获得曝光。

  • 电商活动案例
    某电商运营团队利用 AI 建站生成“双十一”活动专题页,结合 AI 生成的文案与配图,极大缩短了页面制作时间,从策划到上线不到半天。


选型建议

  • 如果安全性、长期可控性、业务集成是首要考虑,请选择门户网站管理系统。

  • 如果预算有限、快速上线是首要目标,自助建站是合适的选择。

  • 如果活动频繁、对内容生成速度要求极高,AI 建站可作为临时或辅助方案。


总结

门户网站管理系统、自助建站与 AI 建站并非互斥关系,而是适应不同业务阶段与需求的工具。大型机构可将门户系统作为核心平台,同时在特定场景下结合自助建站或 AI 建站,实现资源与效率的平衡;中小企业则可灵活选择,避免过度投入。

发布时间:2025-08-11 浏览次数: 作者: 来源:本站原创