领导信箱和便民咨询的区别
领导信箱和便民咨询之间的最大区别就是在于在后台办理信件时能不能在部门间进行流转。便民咨询对咨询信件的办理只有简单的回复功能,不支持部门间流转。当客户需要对信件进行部门间流转时,那就必须要使用“领导信箱”了。
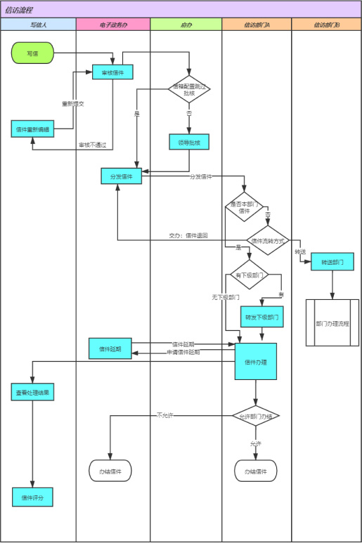
领导信箱的信件处理流程

从流程图中我们可以看到:信访信件在部门间流转和OA中的常规流程又不一样,在线信访的信件处理没有固定的流程(需要根据信件的不同情况转交给不同部门处理),比OA的自由流程又要严格一些(前面几步是固定的流程),还有就是信件的流转往往是以部门为单位,并不限定具体的人员(有权限的人都可以处理),但OA的工作流转一般都需要明确指定下一步动作的处理人员(其他人就算有权限也收不到更无法处理)。因此常规意义上的OA工作流是不能满足要求的。
另外,不同的客户对信访流程的设置是不一样的,有些客户需要完整的“信访办信件审核-->领导批核-->转发部门处理-->部门办理/退回-->信访办办结信件”流程,有些客户可能并不需要其中的几个步骤(比如不需要领导批核),就算同一客户,可能不同的信箱也需要不同的流程,比如部门的信箱的流程就要简单得多。这就需要信箱的流程设置上非常灵活,以能满足各种流程配置需求。
产品优势
- 功能完备
- 灵活百变
- 易用好用
- 方便快捷
- 移动设备适配
- 开放对接
功能完备
- 领导信箱系统包含信访配置、信箱管理、信件提交与结果查询、信件预办理、信件批核、信件办理、信件管理和督办、信件跨部门流转和办理、信箱办理流程设置、短信提醒、信件评分、历史记录、信件统计等功能子模块。
- 信件的处理支持审核通过、废弃、批核、转发、办理、办结、退回、申请延期办理、处理延期申请等各种操作。
灵活百变
- 支持站点开设多个信箱,每个信箱可以设置独立的流程和相关的管理员。 便于政府的不同部门实现独立业务需要。
- 可以为每个信箱指定列表页,写信页,内容页的前台模板,从而可以让每个信箱的页面效果完全不同。可以指定管理员,从而满足“不同信箱由不同的人来负责处理信件”的管理需求。
- 支持工作流管理功能,可自定义信件办理流程,实现从受理、转办、承办、退回、办结的全流程管理。
- 信箱配置支持跳过领导批核、跳过审核、是否流转(全站群信箱可以将信件流转到其他部门以及子站)、流转范围控制(是否在站群见流转信件)以及是否允许部门退回、是否允许部门办结等。
- 信件支持扩展字段,扩展字段类型支持40+种类型。
易用好用
- 支持当分类下有待审核、待处理的信件时,在分类名称后显示红点提醒,以提醒管理员及时审核。
- 系统提供了“表格视图、卡片视图”两种不同的视图供选择,每种视图都经过精心设计,能根据不同的屏幕分辨率做好优化设计,在各种分辨率下都有比较好的显示效果。
- 支持当屏幕分辨率较高(比如1920*1080及以上)时,可以在管理列表页中打开/关闭“内容页窗格”,当打开内容页窗格时,可以直接在当前列表页中查看相应的内容页,从而不需要在列表页和内容页之间跳来跳去。
- 表格视图时,支持管理员自己设置表格列的显示/隐藏,以解决分辨率过低时表格某些列的内容显示不全的问题,或者分辨率过高时默认显示内容过少的问题。
- 支持在信件管理导航中栏显示各种审核状态的信件数量,以方便管理员直观了解相关数据。
方便快捷
- 支持信件办理的每一步都可以填写相应的办理意见,办理意见可以从历史记录中快捷选择。
- 支持当有新信件时及时通知管理员进行处理,通知方式支持邮件、手机短信等。这样就可以让管理员及时来处理信件。
- 管理员登录后台时,首页会有相应的统计数据和冒泡提醒,以提醒管理员及时处理信件。
- 支持在内容页可以直接点击跳转到上一封/下一封信件。
- 移动设备适配与优化,让用户可以随时随地写信,让管理员可以随时随地管理和回复信件。
移动设备适配
- 支持在移动端(手机、平板、微信等)显示和填写信件。
- 后台的信件管理为使用手机进行管理的场景也做了适配和优化(已经有效果图,正在开发中)。
开放对接
- 支持站群间信件数据交换和状态同步。
- 支持对接第三方信访平台数据,网站收到信件后转发给第三方平台,由第三方平台处理后再将处理结果同步回网站并公开展示。
功能清单
信箱管理
- 支持在站点内创建多个信箱,每个信箱可以设置独立的流程和管理员,满足政府不同部门的独立业务需求。
- 支持工作流管理功能,支持自定义信件办理流程,实现从受理、转办、承办、退回、办结的全流程管理。
- 信箱配置支持跳过领导批核和审核,控制信件是否流转(全站群信箱可将信件流转到其他部门或子站),并设定流转范围(是否在站群内流转信件)、部门退回权限以及部门办结权限等。每个信箱都可以设置独立的模板,包括写信页、须知页、公开信件列表页和内容页模板。信箱管理员可管理该信箱中的所有信件,包括审核、转发、办结信件,并可设置办理超期日期和审核延期申请等。
- 信件支持40多种扩展字段类型。
- 支持调用组织架构管理的部门作为信访部门,并设置信访部门对应的子站。
- 支持分配管理员给各信访部门,并指定信访角色。
- 支持调整信件异议和评价的有效期时间。
信件展示
- 支持根据信件分类展示最新公开信件和热点问题。
- 支持信件搜索。
信件提交与结果查询
- 支持各种信件属性,如信件主题、信访类型、内容、是否愿意公开、联系人、联系电话、身份证号码、联系地址、附件等;写信时系统会自动提取用户的相关信息(如联系电话等)填入表单,以减少重复输入。
- 支持自动屏蔽敏感词,防止提交包含敏感内容的信件。
- 支持在写信人提交信件时,对信件数据的有效性(如电话号码、电子邮件地址、姓名、身份证号等)进行验证,若数据格式有误,信件将无法提交。
- 信件支持在移动设备(如手机、平板、微信等)上显示和填写,并可直接在移动端上传附件。
- 网站注册用户可在用户中心查看其咨询信件的办理结果,若信件被废弃,亦可查看废弃原因。注册用户可在用户中心查看到匿名提交但手机号码或身份证号码与当前用户一致的信件。
信件办理
- 信件分类
- 支持按信箱单独管理每个信箱中的信件。
- 信件状态
- 支持按信件状态进行分类管理,涵盖“待审核、待批核、待转发、待办理、已办理、申请延期、逾期未办结、已办结、逾期办结、已废弃、已退回给写信人”等多种状态。
- 信件筛选
- 支持对信件进行修改、查看、删除、搜索、筛选等操作。支持按类型、用户公开状态、公开状态、审核状态等条件进行筛选。
- 信件搜索
- 支持按ID、信件标题、写信人、IP地址、信件索引号等字段进行搜索,并可在搜索结果中进一步筛选。
- 信件处理
- 支持根据信件状态和操作人员权限进行多种操作,如审核通过、废弃、批核、转发、办理、办结、退回、申请延期办理、处理延期申请等。支持在信件办理的每个步骤中填写相应的办理意见,并可从历史记录中快速选择。支持信管员对不符合要求的信件进行废弃操作,填写废弃原因(必填),写信人可查看信件已被废弃及废弃原因。支持领导对信件进行批核并填写处理意见,领导可在批核时选用常用意见。支持领导批核后,信管员可将信件分发、转发到对应部门进行处理。
- 消息通知
- 支持在信件办理的每个步骤中向相关人员发送通知,通知方式包括邮件、站内消息和手机短信等。
- 信件流转
- 信件支持流转到多个部门同时办理。部门的信件处理人员可以查看并管理本部门的信件。若所属部门有对应的子站,处理人员将登录子站进行管理;如果没有对应的子站,则登录主站处理本部门的信件。支持是否允许部门直接办结信件。开启后支持为特殊部门授权直接办结信件,无需信箱管理员介入。
- 数据交换
- 支持市级与区县级站群之间的信访信件数据交换。市级可指派区县处理信件,区县站群办理的信件数据将实时同步至市级站群。区县内部可进一步指派具体部门处理信件,各部门可关联已授权的区县站群。关联后的站群会自动创建跨站群流转的信箱,子站群可查看跨站群信箱中属于本部门和站群的信件,并查看部门的信件统计结果。支持信件的退回、延期申请、转发、办理、办结等操作。
- 用户体验优化
- 不断打磨优化功能细节,以提升管理员在处理信件时的用户体验,并提高信件处理效率。
【点此查看提升用户体验的细节设计】
支持当分类下有待审核、待处理的信件时,在信箱名称后显示红点提醒,以提醒管理员及时审核。
系统提供了“表格视图、卡片视图”两种不同的视图供选择,每种视图都经过精心设计,能根据不同的屏幕分辨率做好优化设计,在各种分辨率下都有比较好的显示效果。
支持当屏幕分辨率较高(比如1920*1080及以上)时,可以在管理列表页中打开/关闭“内容页窗格”,当打开内容页窗格时,可以直接在当前列表页中查看相应的内容页,从而不需要在列表页和内容页之间跳来跳去。
支持在列表页上方显示各种审核状态的信件数量,以方便管理员直观了解相关数据。
表格视图时,支持管理员自己设置表格列的显示/隐藏,以解决分辨率过低时表格某些列的内容显示不全的问题,或者分辨率过高时默认显示内容过少的问题。
支持在内容页可以直接点击跳转到上一封/下一封信件。
信件管理与督办
- 所有信件处理过程均记录在案,信管员可查看信件的流转记录、操作人员、时间及处理结果等。
- 支持信件的督办,信件列表中显示信件的监督状态,如正常、即将逾期、逾期办结。
- 每日定时统计各部门即将逾期和逾期未处理的信件数量,并通过邮件和短信提醒各部门负责人。
信件统计
- 支持按分类、回复单位(按属地或部门)、回复状态等条件进行统计查询,并以柱状图、饼图、折线图等形式展示结果,支持导出统计结果。
- 信箱管理员可查看各部门的统计结果。显示各部门年度和月度的咨询投诉总数及办结率排名。
- 支持所有站点信件办理的统计,可自定义统计时间段并打印报表。
- 支持查看信箱范围内的部门办理统计,各部门可查看本部门的统计结果,管理员可查看所有部门的统计。
领导信箱配置
- 支持管理信件类型,默认内置求决、申诉、批评建议、检举揭发、感谢等类型。
- 支持信件扩展字段管理,扩展字段类型支持40多种数据类型和控件样式。
- 支持收信人管理,包括添加、修改、删除、搜索收信人,可对收信人排序。
- 支持从全局部门中选择部分部门作为信访模块信件流转时的处理部门。
- 支持配置写信时是否启用手机短信验证、各流程的短信提醒、待处理信息的统计提醒、是否允许匿名写信,以及前台各页面的模板、打印模板、默认模板、上传参数、办理快捷回复和逾期预警提醒等各项参数。